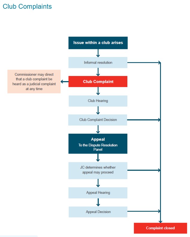
Although we pride ourselves in being a freindly and relaxed club, inevitably differences will occur that may escalate to complaints.
Most complaints can be resolved informally, and this is usually preferable. Please discuss any concerns you have with either a committee member or a coach or the safe guarding officer. However, If necessary, as a SwimMark club we will follow the Swim England complaints procedure availble here.
This would start with the completion of a club complaint form.
